为优化人才队伍结构,决定开展“名校人才特招行动”(第七批),淄博市自然资源局局属事业单位引进急需紧缺人才。按照《事业单位人事管理条例》及有关规定,现就2020年淄博市自然资源局事业单位“名校人才特招行动”(第七批)招聘有关事项公告如下。
(一)学校要求
本次特招学校要求为:“双一流高校I类”,即国内一流大学建设高校毕业生、一流学科建设高校一流学科毕业生(高校及学科名单详见附件4)。
“双一流”高校及学科名单如有变化以官方网站最新公布为准。
招聘岗位有其他要求的,以岗位要求为准,详见附件1。
(二)高校毕业生要求
按照中共中央组织部办公厅、人力资源社会保障部办公厅《关于应对新冠肺炎疫情影响做好事业单位公开招聘高校毕业生工作的通知》(人社厅发〔2020〕27号)文件要求:“今明两年事业单位空缺岗位主要用于专项招聘高校毕业生(含择业期内未落实工作单位的高校毕业生)”。本次特招主要面向未落实工作单位的2018至2020届高校毕业生。
(三)学位学历要求
本次特招最低学位学历要求为学士本科。

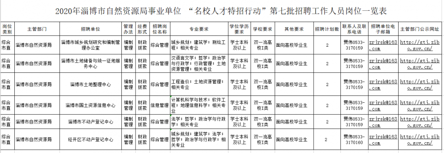
(点击查看大图)
招聘通过邮箱报名、现场面试(面谈)的方式确定考察人选并签约,每人只能应聘一个岗位。具体招聘方式根据报名情况确定,请及时关注淄博市自然资源局网站公告。
名校人才特招主要为淄博市事业单位引进急需紧缺人才,淄博市各级机关事业单位编制(人员控制总量)内正式人员、已通过名校人才特招与淄博市各级事业单位签约人员不得应聘。
(一)报名与资格初审
本次招聘报名邮箱:zrjrsk@163.com,邮箱报名后请电话确认(0533-3170159)。
1、应聘人员报名时间为公告之日起至2020年12月4日12:00。
市自然资源局资格初审时间为公告之日起至2020年12月4日17:00。
2、报名需提交的电子版材料
(1)《应聘人员报名表》(附件2)。表中照片处需插入本人近期正面免冠照片(纯色背景、面部清晰可辨)。承诺事项处需本人签名。
(2)应聘人员信息表(附件3)。
(3)符合岗位学历、学位、专业要求的学历证书和学位证书。
(4)招聘岗位要求的相关资格证书等材料。
3、报名方式
应聘人员将所需材料发送到报名指定的电子邮箱(zrjrsk@163.com)进行报名。所需材料要按应聘人员报名表(WORD电子版)+应聘人员信息表(EXCEL电子版)+其他材料(本人签字的应聘人员报名表、学历学位证书等材料按顺序扫描合并至一个PDF文件)压缩成一个文件包发送。压缩包及邮件均需命名为“招聘单位+招聘岗位+姓名”。
4、资格初审
根据应聘人员填写的信息进行初步审核。初审结果不作为确定符合应聘条件的最终依据。现场资格审查与初审结果不一致的,以现场资格审查结果为准。
(二)现场资格审查
进入资格审查的应聘人员,须由本人按规定时间、地点和要求向淄博市自然资源局提交相关材料进行现场资格审查,否则视为弃权,具体要求以资格审查公告为准。对应聘人员的资格审查贯穿整个招聘工作全过程。在招聘工作中发现审核通过人员不符合应聘资格或弄虚作假等问题的,一经查实,立即取消面试、聘用资格,并按有关规定处理。对于弃权和资格审查不通过的应聘人员,取消其面试资格。
(三)面试(面谈)与签约
1、面试(面谈)
面试(面谈)时间及有关要求在淄博市自然资源局网站通知,请随时关注网站。
面试(面谈)由淄博市自然资源局组建考评组,对面试(面谈)人员的综合素质、专业水平、岗位匹配度等进行测评。具体招聘方式根据报名情况确定。
面试(面谈)执行回避制度,面试考官和工作人员凡与应聘人员有规定的亲属关系、同事关系或其他可能影响招聘公正的,实行回避。
面试(面谈)采用百分制计算成绩,成绩计算到小数点后两位数,尾数四舍五入。面试(面谈)设定最低合格分数线70分。面试(面谈)成绩和排名当场公布,如同一个招聘岗位出现应聘人员面试成绩相同,按预先规定条件或加试确定排名顺序。
2、签约
面试(面谈)结束后,根据面试(面谈)成绩排名等额确定考察人选,签订就业协议书。面试(面谈)成绩和考察人选名单在淄博市自然资源局网站公布。
(四)考察、体检与公示
考察、体检工作由淄博市自然资源局负责组织,具体时间和要求在淄博市自然资源局网站发布。
1、考察
淄博市自然资源局组成考察组,对考察人选进行全面考察评价。必要时可到应聘人员所在学校(单位),采取查阅档案、召开座谈会、个别访谈等形式进行实地考察。
考察内容主要包括考察人选是否符合招聘范围及条件、在校学习成绩(单位工作业绩)及综合表现、思想政治表现、道德品质、能力素质、遵纪守法以及回避等方面的情况,必要时结合档案和有关资料核实考察人选有关信息的真实性。应聘人员在应聘期间的表现,将作为名校人才招聘考察的重要内容。
2、体检
体检在县级以上医院统一组织实施。体检标准和项目参照《关于修订〈公务员录用体检通用标准(试行)〉及〈公务员录用体检操作手册(试行)〉有关内容的通知》(人社部发〔2016〕140号)执行,国家另有规定的从其规定。
3、公示
根据考察、体检结果,确定拟聘用人员,并在淄博市自然资源局网站公示7个工作日。公示期满无异议的,确定为聘用人员。
(五)聘用
招聘工作结束后,将聘用人员花名册报市级公开招聘主管机关备案。公开招聘主管机关发放《事业单位招聘人员通知书》,招聘单位凭此通知书办理各项手续。
新聘用人员按规定实行试用期制度,试用期包括在聘用合同期限内。初次就业的,试用期一般为12个月。新聘用人员试用期满合格的继续聘用,不合格的解除聘用合同。
本次名校人才特招行动,由淄博市自然资源局在淄博市公开招聘主管机关指导下组织实施。招聘全程接受纪检部门、公开招聘主管机关及社会各界监督。
其他未尽事宜,按照事业单位公开招聘的相关规定执行。
本公告由淄博市自然资源局负责解释。
咨询电话:
淄博市自然资源局人事科 0533-3170159
咨询时间:
工作日上午8:30-11:30,下午13:30-17:00
监督电话:
淄博市人社局事业单位人事管理科:0533-2791826
淄博市自然资源局机关纪委:0533-2776037
公告网址:http://gtj.zibo.gov.cn/
淄博市自然资源局
2020年11月26日
识别下方二维码
查看具体公告、下载附件
▼
