齐点淄博APP
齐点淄博微信
齐点淄博抖音
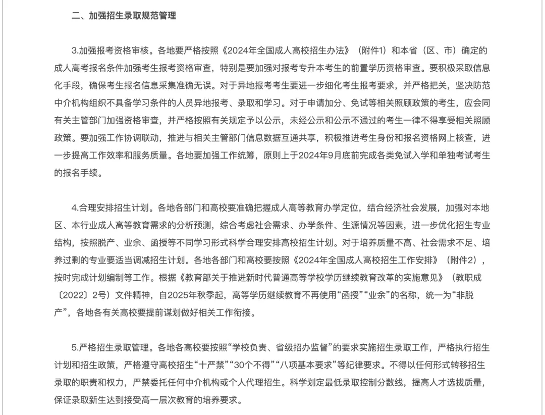
齐点淄博快手
您的位置: 首页 > 齐点淄博 > 淄博广电 > 电视 > 文旅频道

对于今年的成人高招,教育部要求强化规范管理,严肃考风考纪,维护公平公正,确保考试招生安全平稳有序。要加强标准化考点建设和考务人员工作培训,严密考试组织管理。各地各校要认真开展报考资格审核和新生入学资格复查,特别是要加强对报考专升本考生的前置学历资格审查。要积极采取信息化手段,确保考生报名信息采集准确无误。对于异地报考考生要进一步细化考生报考要求,并严格把关,坚决防范中介机构组织不具备学习条件的人员异地报考、录取和学习。对于申请加分、免试等相关照顾政策的考生,应会同有关主管部门加强资格审查,并严格按照有关规定予以公示,未经公示和公示不通过的考生一律不得享受相关照顾政策。
同时,各地要指导属地高校认真开展新生入学资格复查,对新生报到所需录取通知书、身份证、加分照顾和免试入学资格证明等材料与录取新生名册、电子档案逐一进行比对核查,并通过技术手段严防冒名顶替。对不符合报考条件或弄虚作假、违纪舞弊者,一律按有关规定取消其入学资格,记入《考生考试诚信档案》,并通报其所在地省级招生考试机构倒查追责。
教育部还要求合理安排成人高招的招生计划。各地各部门和高校要加强对本地区、本行业成人高等教育需求的分析预测,综合考虑社会需求、办学条件、生源情况等因素,进一步优化招生专业结构,按照脱产、业余、函授等不同学习形式科学合理安排高校招生计划。对于培养质量不高、社会需求不足、培养过剩的专业要适当调减招生计划。根据《教育部关于推进新时代普通高等学校学历继续教育改革的实施意见》文件精神,自2025年秋季起,高等学历继续教育不再使用“函授”“业余”的名称,统一为“非脱产”,各地各有关高校要提前谋划做好相关工作衔接。

图片来源:教育部官网截图

来源:教育部官网、北京青年报
若有版权问题,请联系后台删除。
淄博市广播电视台:宋华制作
扫码下载
齐点淄博APP
扫码关注
齐点淄博微信公众号
扫码关注
齐点淄博抖音号
扫码关注
齐点淄博快手号







