齐点淄博APP
齐点淄博微信
齐点淄博抖音
齐点淄博快手
您的位置: 首页 > 齐点淄博 > 淄博广电 > 电视 > 品牌活动
2020年5月28日,十三届全国人大三次会议表决通过了《中华人民共和国民法典》。这部法律自2021年1月1日起施行。
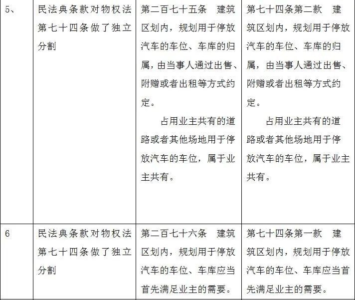
原物权法中涉及业主权利的"业主的建筑物区分所有权"章节一共14条。而即将施行的《民法典》"业主的建筑物区分所有权"一共17条。
那么,面对新法即将施行,两者有什么变化呢?都说了哪些业主权利?让我们通过对比图了解一下~















由上述《民法典》与《物权法》有关"业主的建筑物区分所有权"章节内容的对比,我们可以看到:《民法典》中的有关内容主要承袭了《物权法》中有关"业主的建筑物区分所有权"章节的表述。

其中对业主权利影响较大的部分主要有以下几点:
一、变更了物权法中的表决规则;包括使用公维金等一般事项由"双过半"表决通过改为"双三分之二参与"且经参与投票人"双过半"通过。一般事项降低了表决通过的难度,可降低至"双三分之一"表决通过。筹集维修资金等重大事项的表决要求提高,变更为"双四分之三"表决通过。
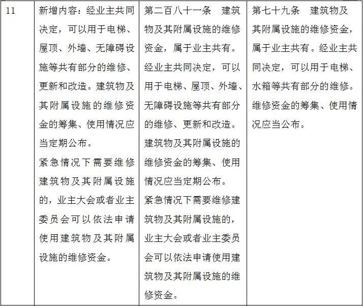
二、新增公维金的适用范围:经业主共同决定,可以用于电梯、屋顶、外墙、无障碍设施等共有部分的维修、更新和改造。建筑物及其附属设施的维修资金的筹集、使用情况应当定期公布。
三、新增紧急情况下需要维修建筑物及其附属设施的,业主大会或者业主委员会可以依法申请使用建筑物及其附属设施的维修资金。
四、新增明确:建设单位、物业服务企业或者其他管理人等利用业主的共有部分产生的收入,在扣除合理成本之后,属于业主共有。
五、新增明确:物业服务企业或管理人应及时答复业主对物业服务情况提出的询问。
六、新增对业主行为的要求:业主"相关行为应当符合节约资源、保护生态环境的要求。对于物业服务企业或者其他管理人执行政府依法实施的应急处置措施和其他管理措施,业主应当依法予以配合"。
七、新增业主的投诉权:业主或者其他行为人拒不履行相关义务的,有关当事人可以向有关行政主管部门报告或者投诉,有关行政主管部门应当依法处理。
八、变更业主诉权的表述:业主对建设单位、物业服务企业或者其他管理人以及其他业主侵害自己合法权益的行为,有权请求其承担民事责任。
《民法典》即将于2021年1月1日起施行,业主、物业服务企业、业主委员会、开发商是否都已准备好了呢?
扫码下载
齐点淄博APP
扫码关注
齐点淄博微信公众号
扫码关注
齐点淄博抖音号
扫码关注
齐点淄博快手号







